Ontrack is an innovative Learning Management System that are designed for a skill-based course delivery model. Students will gain real experience thourgh regular practice receive rapid feedback on their work on a weekly basis. This platform is used to connect tutors and students at Deakin university as well as other universities around the world.
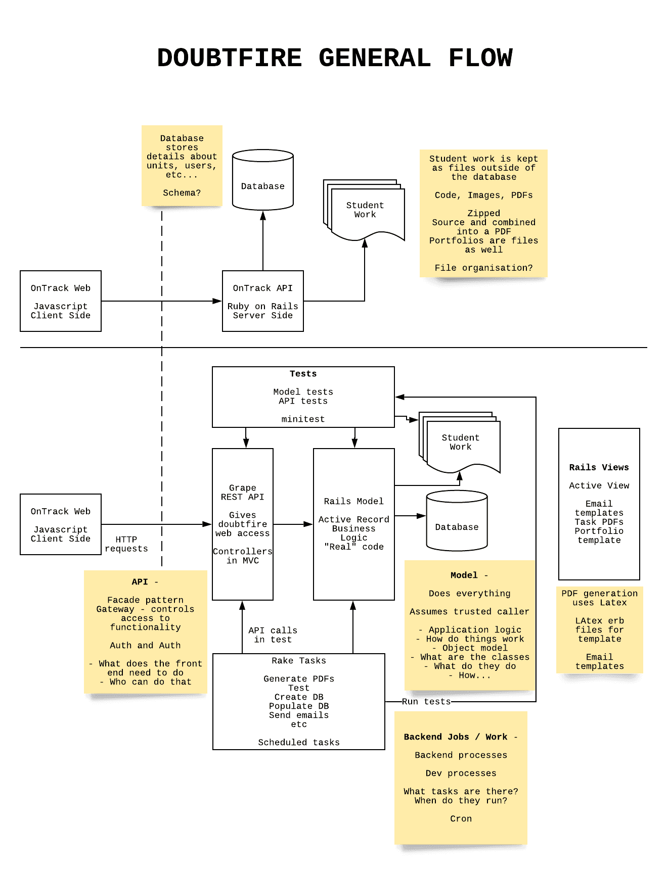
The OnTrack group is to focus on the maintenance and development of Doubtfire. Doubtfire is a learning management system which is used at Deakin University by both students and staff. The group has been tasked with creating new features to enhance both the teaching experience for tutors and learning experience for students.
One stop for all projects
Company Github

